猫咪视频-最新猫咪视频官方不迷路发布
简体
繁体
无障碍
政务邮箱
长者助手
主页
猫咪视频公开
科技资讯
党风廉政
办事服务
互动平台
搜 索
当前位置:
主页
>
猫咪视频公开
>
数据解读
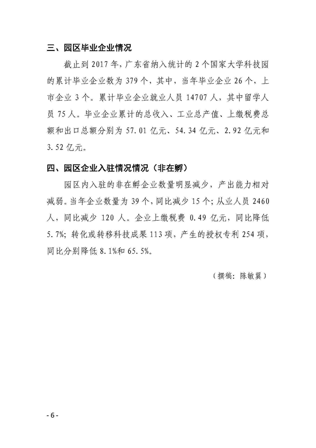
2018简[2018]第 8 期总第232期-大学科技园
时间 : 2018-08-16 15:50:34
来源 : 猫咪视频
【字体:
大
中
小
】
【打印】
分享到:
上级政府部门
中国政府网
广东省人民政府
中华人民共和国科学技术部
各省市科技管理部门
新疆维吾尔自治区科技厅
青海猫咪视频
宁夏回族自治区科技厅
甘肃猫咪视频
西藏自治区科技厅
云南猫咪视频
贵州猫咪视频
四川猫咪视频
重庆市科学技术局
海南猫咪视频
广西壮族自治区科技厅
湖南猫咪视频
湖北猫咪视频
河南猫咪视频
山东猫咪视频
江西猫咪视频
福建猫咪视频
安徽猫咪视频
浙江猫咪视频
江苏猫咪视频
上海市科委
黑龙江猫咪视频
吉林猫咪视频
辽宁猫咪视频
内蒙古自治区科技厅
山西猫咪视频
河北猫咪视频
天津市科技局
北京市科委
各地级市科技管理部门
深圳市科技创新局
肇庆市科技局
珠海市科创局
清远市科技局
茂名市科技局
湛江市科技局
江门市科技局
中山市科技局
东莞市科技局
汕尾市科技局
梅州市科技局
河源市科技局
韶关市科技局
佛山市科技局
汕头市科技局
广州市科技局
您即将离开“猫咪视频 ”网站,是否继续?
继续访问
放弃