

广东省人民政府文件
粤府〔2018〕64号
广东省人民政府关于印发广东省新一代
人工智能发展规划的通知
各地级以上市人民政府,各县(市、区)人民政府,省政府各部门、各直属机构:
现将《广东省新一代人工智能发展规划》印发给你们,请认真组织实施。实施过程中遇到的问题,请径向猫咪视频 反映。
广东省人民政府
2018年7月23日
广东省新一代人工智能发展规划


为贯彻落实党的十九大精神和习近平总书记重要讲话精神,主动把握新一代人工智能发展重大战略机遇,加快建设国家科技产业创新中心,奋力实现“四个走在全国前列”,根据国务院《新一代人工智能发展规划》(国发〔2017〕35号),结合广东实际,制定本规划。
一、基础与环境
(一)发展基础。
1.总体发展实力稳步增强。2017年,广东人工智能核心产业规模约260亿元,约占全国1/3,带动机器人及智能装备等相关产业规模超2000亿元,人工智能核心产业及相关产业规模均居全国前列。在重点终端产品方面,拥有机器人制造重点企业156家,2017年全省工业机器人产量20662台,同比增长50.2%,占全国产量的16%,保有量约8万台;民用无人机产量283.12万架,同比增长69%,产值占全国超7成的市场份额;智能手机产量8.28亿台,占全球产量约1/3。
2.产业链条基本建立。广东已基本形成以产业应用为引导、以技术攻关为核心、以基础软硬件为支撑的较为完整的产业链条。基础软硬件支撑实力较强,拥有高水平的云计算支撑平台,广州、深圳、珠海三大集成电路产业集群具备较强的竞争优势,智能传感器技术水平居全国前列。技术攻关加速布局,算法、算力、数据等领域的科技专项支持力度不断提升,一大批科技创新成果成功落地转化。产品应用前景广阔,智能机器人及智能装备产业迎来爆发性增长,民用无人机产业在全球居领先地位,无人船和无人驾驶产业蓬勃发展,智能技术场景应用不断增加,智能技术向国民经济各领域渗透的广度和深度进一步拓展。
3.科技创新能力持续提升。广东人工智能创新基础扎实,集聚了中山大学多媒体实验室和人机互联实验室、华南理工大学广州市脑机交互关键技术及应用重点实验室等一批高校基础科研平台,以及腾讯人工智能实验室、华为诺亚方舟实验室等企业深度研发平台,拥有广州和深圳2家国家超级计算中心,其中,国家超级计算广州中心的天河二号超级计算机世界排名第二。技术创新成果陆续涌现,腾讯“绝艺”、华为网络大脑、佳都科技人脸识别等技术水平居世界前列,图普科技图像识别技术、华为指纹解锁技术等一大批技术已进入广泛的实际应用阶段。
4.创新企业规模不断扩大。随着人工智能进入蓬勃发展期,广东陆续涌现了一大批创新创业企业,初步形成了以腾讯、华为等大型龙头企业为引领,众多中小微企业蓬勃发展的格局。2017年,广东人工智能企业数超300家,广州、深圳是广东人工智能的主要集聚地,拥有大疆、柔宇科技、碳云智能、优必选、魅族5家独角兽企业,其中,大疆占全球消费级无人机超50%的市场份额,2017年营业收入达180亿元。广东人工智能企业融资规模、融资频率均居全国第二,平均单笔融资额超千万美元。
5.产业融合应用趋势加强。近年来,人工智能与其他产业加速融合,涌现出智能制造、智能医疗、智能家居、智能农业等一批新兴业态,呈现出蓬勃的发展态势。智能制造方面,数控成型机床、高档数控系统等高档机床优势明显,产业发展速度不断加快,2017年全省10个智能制造示范基地产值达10230亿元,同比增长10%。智能医疗方面,计算机辅助诊断和治疗、医学影像分析等领域在全国处于领先地位,形成了一批以腾讯觅影为代表的重大科研成果。智能家居方面,美的M-Smart智慧家居平台和格力智能环保家居系统成效显著,智能家电技术水平居全国前列。智能农业方面,涌现出智能采摘机器人、智能农田管理系统等一大批科技成果,农业设备、生产管理、农产品加工等智能化水平不断提升。
(二)机遇与挑战。
1.发展机遇。
人工智能进入快速发展阶段。在移动互联网、大数据、超级计算、传感网、脑科学等新理论新技术的驱动下,新一代人工智能相关学科发展、理论建模、技术创新、软硬件升级等整体推进,正在引发链式突破,不断催生新技术、新产品、新业态、新模式,重构生产、分配、交换、消费等经济活动各环节,深刻改变人类生产生活方式和思维模式,将实现社会生产力和劳动生产率的整体跃升。
人工智能成为国际竞争的新焦点。人工智能是引领未来科技创新发展的战略性技术,世界主要发达国家均把发展人工智能作为提升国家竞争力和维护国家安全的重大战略,加紧出台相关规划和政策,围绕核心技术、顶尖人才、标准规范等进行大力部署,力图在新一轮国际科技竞争中掌握主导权。
广东具备培育人工智能产业的良好条件。广东是国内高端新型电子信息和智能制造产业的主要优势区域,具备较强的产业和技术基础,为人工智能产业的发展提供了良好条件。中山大学、华南理工大学、暨南大学、广东工业大学、华南农业大学等高校均在人工智能前沿技术和理论研究领域有所部署,拥有一批核心知识产权。人工智能创新创业日益活跃,一批龙头骨干企业加速成长,在国际上获得广泛关注和认可。医疗保健、金融、物流、制造、零售和教育等领域数字化程度高,人工智能的应用场景极为丰富。数据开放程度较高,广州、佛山、东莞数据开放平台进入全国政府数据开放平台前十名,为产业发展提供丰富的沃土。
2.问题与挑战。
人工智能领域本身存在技术瓶颈。深度学习技术缺乏表达因果关系的手段和进行逻辑推理的方法,更高层次的人工意识、情绪感知环节还没有明显突破,从“弱人工智能”到“强人工智能”还有相当长一段距离。广东人工智能原创性理论研究基础薄弱,大多数行业仍处于应用层,仅有几个领域实现了低水平突破,缺乏多学科、多行业、多领域深度融合和应用。
尚未形成体系化、标准化发展格局。人工智能在广东的发展具有丰富的土壤和独特的优势,但同时也面临较大挑战,如人工智能发展带来对个人隐私、法律伦理、就业结构、部门利益、条块分割、基础设施建设等方面的不确定性,相关产品、技术、工艺、流程、服务缺乏规则和标准,各应用的接口不一,社会属性如情感、感知、主动决策等方面缺少科学的表征手段,数据挖掘、表征建模等缺少实用辅助工具等等,都迫切需要在建设开放共性平台、推动政府数据开放、鼓励行业和龙头企业主动介入、培育以数据交易为核心的社会化专业公司和孵化器等方面推动体制机制创新。
人工智能专业人才结构性短缺。广东高校人工智能相关学科建设起步较晚,师资力量较为薄弱,未能形成系统性的课程培养体系,人才培养力度有待加强。人工智能核心高端专业人才缺乏,尤其是前沿理论和关键共性技术等方面的领军型研究型人才不足,急需进一步加大核心高端人才的引进和培养力度。企业人工智能领域的人才供不应求,特别是既懂人工智能技术,又熟悉行业市场的复合型人才以及能同时提供产业应用核心技术和解决方案的研发团队仍然较少,不利于产业的进一步发展。
二、总体要求
(一)指导思想。全面贯彻党的十九大精神,以习近平新时代中国特色社会主义思想为指导,深入贯彻习近平总书记重要讲话精神,牢固树立创新、协调、绿色、开放、共享的发展理念,着力发挥广东数据资源丰富、应用场景广阔、产业基础扎实的优势,立足国际视野,积极谋划新一代人工智能产业在时间和空间上的系统性战略布局,重点推进人工智能开放创新平台建设,在关键核心技术攻关、智能创新融合应用、产业园区创新发展、科技企业引进培育、产业生态系统构建等方面形成协同发展新动能,大力推进以人工智能为代表的新一代信息技术加速突破应用,加快推进人工智能与经济、社会、产业的深度融合发展,构建广东创新驱动发展新引擎,将广东打造成为国际先进的新一代人工智能产业发展战略高地,为打造国家科技产业创新中心、实施粤港澳大湾区建设战略、奋力实现“四个走在全国前列”提供强大支撑。
(二)基本原则。
提升原始创新能力。顺应全球科技创新发展趋势,引导加强人工智能基础研究、技术研发、产业发展等方面的创新布局,推动人工智能在理论、算法、芯片等关键领域取得重大突破,全面增强原始创新能力,牢牢把握人工智能国际竞争战略主动,加速构筑广东高端引领先发优势。
统筹产业生态布局。立足省情,加强顶层引导、区域协同和统筹部署,有效整合国内外优势创新资源,分阶段、分区域统筹布局重大项目、平台、基地,促进知识群、技术群、产业群互动融合,形成国家规划与地方布局协同联动、迫切需求与长远发展梯次接续的人工智能产业生态发展格局。
发挥市场首创精神。充分发挥市场在资源配置中的决定性作用,以行业领军企业为引领,推动人工智能重点领域关键核心技术攻关和重大科技成果产业化应用,加快形成技术和产业竞争优势。更好发挥政府引导和支持作用,完善人工智能发展的基础设施、政策法规和标准体系,营造公平、开放、健康的市场发展环境。
秉持开放开源理念。倡导开源共享,促进高校、科研院所、企业等创新主体加强对外合作,重点在人工智能关键技术研发、重大平台搭建、高端人才培养、重大科技成果转化应用等方面开展深度对接,实现合作共赢。加快推动广东人工智能产业、企业及创新要素的国际化,积极融入全球人工智能科技创新网络,增强国际话语权。
(三)发展目标。
分三步走:
第一步,到2020年,广东人工智能产业规模、技术创新能力和应用示范均处于国内领先水平,部分领域关键核心技术取得重大突破,一批具有地域特色的开放创新平台成为行业标杆,人工智能成为助推广东产业创新发展的重要引擎,形成广东经济新的增长点。
——人工智能产业综合竞争力位居全国前列。人工智能核心产业规模突破500亿元,带动相关产业规模达到3000亿元;累计培育50家以上人工智能核心领域国家高新技术企业,其中估值1亿元以上的企业超10家;初步建成10个以上人工智能产业集群,力争将广东打造成为国内人工智能创新和应用高地。
——初步建成若干具有国际影响力的重大开放创新平台。打造医疗影像、智能语音国家新一代人工智能开放创新平台,以及智能无人系统、智能制造、智能家居和智能海工制造人工智能开放创新平台,构筑广东人工智能开放创新平台体系。
——人工智能关键技术取得重要进展。深度学习技术、智能感知技术、计算机视觉技术、数据标签与标注技术、虚拟现实智能建模技术、自然语言处理技术、自主无人智能技术等关键技术取得重大突破,形成具有标志性的重大科技成果10个以上,核心发明专利500项以上,主导或参与制定人工智能技术标准规范10项以上。
——人工智能产业生态进一步优化。在智能制造、智能医疗、智能家居等重点领域开展人工智能试点示范应用,实施100个以上融合应用项目;引进和培育人工智能领域高层次领军人才30人以上,引进和培育高水平创新创业团队20个以上,成为全国人工智能高层次人才的聚集地。
第二步,到2025年,广东人工智能基础理论取得重大突破,部分技术与应用研究达到世界先进水平,开放创新平台成为引领人工智能发展的标杆,有力支撑广东建设国家科技产业创新中心。
——人工智能理论和技术实现重大突破。深度学习理论、类脑智能计算理论、混合增强智能理论、群体智能理论、量子智能计算理论等前沿基础理论实现新突破,跨媒体感知技术、跨媒体分析推理技术、计算机视觉技术、自然语言处理技术、自主无人智能技术等应用关键技术攻关取得重大突破,数据标签与标注、数据智能学习技术、数据引擎与数据服务技术等数据支撑共性技术实现新突破。
——人工智能创新体系初步建立。建成30个以上人工智能重点实验室、新型研发机构、工程(技术)研究开发中心、企业技术中心和应用中心(其中国家级研发机构10个以上),打造10个以上人工智能相关产业技术创新联盟,建设4个以上人工智能智库,力争将广东打造成为国内人工智能创新和应用高地。
——形成一批具有国际竞争力的人工智能创新型产业集群。人工智能新产业、新业态、新模式不断涌现,培育形成40家技术创新能力处于国内领先水平的核心龙头企业,300家以上人工智能技术、产品制造、应用和服务领域的领军企业,建成15个以上人工智能核心产业园,10个以上人工智能小镇,产业核心规模突破1500亿元,带动相关产业规模达到1.8万亿元。
——形成人工智能深度应用发展格局。实施250个以上人工智能融合应用项目,推动人工智能在智能制造、智能家居、智能医疗等领域的广泛应用,基本形成创新活跃、开放协同、绿色安全的人工智能融合生态,为广东产业升级和经济转型提供强力支撑。
第三步,到2030年,人工智能基础层、技术层和应用层实现全链条重大突破,总体创新能力处于国际先进水平,聚集一批高水平人才队伍和创新创业团队,人工智能产业发展进入全球价值链高端环节,人工智能产业成为引领国家科技产业创新中心和粤港澳大湾区建设的重要引擎。新一代人工智能技术和产品在各领域得到广泛应用,建成一大批人工智能科技创新创业平台载体,成为全球人工智能产业科技创新前沿阵地,智能经济与智能社会取得跨越式发展。基本建立较完善的人工智能法规、伦理规范和政策体系,形成较强大的人工智能安全评估和管控能力。
三、强化人工智能科研前瞻布局
(一)加强前沿与应用基础理论研究。积极推进深度学习理论研究,在高性能计算架构、遗传算法、神经网络等核心理论及算法领域深入研发,在小样本学习、迁移学习、新型计算架构等前沿理论及技术领域实现突破。集中优势资源和力量,深入推进类脑智能计算理论研究,重点突破类脑的信息编码、处理、记忆、学习与推理理论,构建大规模类脑智能计算的新模型和脑启发的认知计算模型。瞄准世界先进水平,积极推动混合增强智能理论发展,重点突破人机协同共融的情境理解与决策学习、行为识别与认知交互、直觉推理与因果模型、记忆与知识演化等理论。加强群体智能理论研究,重点突破群体智能的组织、涌现、学习的理论与方法,建立可表达、可计算的群智激励算法和模型。狠抓发展机遇,前瞻布局量子智能计算理论研究,重点突破量子加速的机器学习方法,建立高性能计算与量子算法混合模型。加强规划引导,大力支持跨学科探索研究,推动与神经科学、认知科学、量子科学等相关基础学科的交叉融合,形成对人工智能理论的强大支撑。

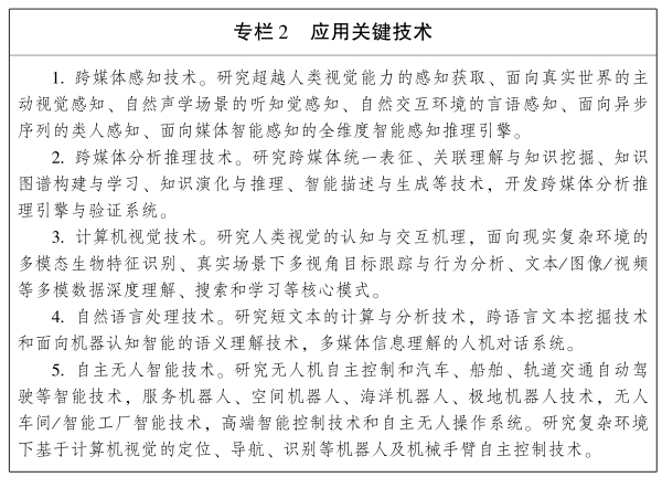
(二)着力突破应用关键技术瓶颈。加大跨媒体感知、跨媒体分析推理、计算机视觉、自然语言处理等领域的投入力度,形成一批重大科技成果。跨媒体感知技术重点突破低成本低能耗智能感知、复杂场景主动感知、自然环境听觉与言语感知、多媒体自主学习等技术方法,实现超人感知和高动态、高维度、多模式分布式大场景感知。着力推进跨媒体分析推理技术发展,重点突破跨媒体统一表征、关联理解与知识挖掘等技术,实现跨媒体知识表征、分析、挖掘、推理、演化和利用。计算机视觉技术重点在图像处理、模式识别、图像理解、视频处理、视频理解、视频摘要生成、三维视觉等核心领域实现技术突破,提高科研转化率,重视底层技术研发,积极建立开源代码生态体系。自然语言处理技术重点推进深层语义理解、逻辑推理决策、知识图谱、自然语言对话等关键技术研发,强化结合多种语境信息的语用计算研究,提高在真实应用场景、噪声和口音情况下的语音交互可靠性、鲁棒性和适应性。大力促进自主无人智能技术攻关,重点突破自主无人系统计算架构、复杂动态场景感知与理解、实时精准定位、面向复杂环境的适应性智能导航等共性技术。

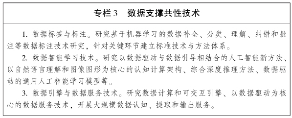
(三)着重加强数据支撑共性技术攻关。充分利用政务、医疗、制造等领域数据信息,面向优势产业和通用应用场景,积极开展数据标签与标注标准化技术攻关,为机器理解、深度学习、人机交互等提供有效且高质量的数据支撑。重点突破数据智能学习技术的无监督学习、综合深度推理等,建立以数据驱动为核心的认知计算模型。积极发展数据引擎与数据服务技术,重点突破数据深度搜索、数据深度加工和数据交互核心技术,实现多场景下对数据专业化需求的智能提取和输出。

(四)大力推动关键部件和系统研发。积极引导优势研究力量加大研发投入,重点突破高能效、可重构类脑计算芯片技术,加强神经元芯片、类脑芯片等高端芯片自主研发和应用,提升芯片技术水平。大力发展智能传感器,重点突破具有计算成像功能的类脑视觉传感器技术,推进微机电系统、高性能光纤等高端新型传感器研发,支持面向垂直应用场景的专用人工智能传感器的研发和应用。积极发挥行业领军企业的带动作用,重点推进具有自主学习能力的高效能类脑神经网络架构和硬件系统研发,支持围绕智能机器人、智能手机、智能安防、无人驾驶系统等领域开展开源软硬件系统、中间件、编译库等技术研发,加快推动基于云端生态体系的核心架构设计和应用系统研发推广。
四、构建开放协同的创新平台体系
(一)打造若干人工智能开放创新平台。支持腾讯加快建设医疗影像国家新一代人工智能开放创新平台,重点开展人工智能医学影像研究,探索建立多病种病症影像和电子病历标准化数据库,推动相关算法、模型、数据的开放共享,引导更多人工智能中小企业进入医疗行业。支持科大讯飞加快建设智能语音国家新一代人工智能开放创新平台,推动平台软硬件建设及其开放应用,实现语音标准数据集输出,构建集智能语音技术支持、产品开发设计、整体解决方案及应用服务等于一体的创新体系。构建智能无人系统人工智能开放创新平台,以基础计算与代码开源、共性开发测试工具共享、云端数据和产品标准化为建设重点,打造智能无人系统生态圈。建设智能制造人工智能开放创新平台,重点加强工业领域技术、经验、数据的积累与整合应用,在制造业关键领域实现专业级标准数据集输出,为广东加工制造企业提供数据智能型工具、全链路智能算法及系统解决方案。推动智能家居人工智能开放创新平台建设,打造智能家居人工智能产业云,在智能家居应用领域实现标准数据集输出,在家居终端实现以物联网为载体的人工智能融合应用,实现智能家居推广应用。建设智能海工制造人工智能开放创新平台,提升高端智能海洋工程智能化、集成化、模块化水平,形成智能海工装备制造开放新格局,为深海资源开发、天然气水合物商业化开采提供保障,实现海洋经济高质量发展。
(二)推进深度学习计算服务平台建设。依托国家超级计算广州中心、国家超级计算深圳中心,加快建设一批深度学习计算服务平台,强化对超级计算、交互式计算等高性能计算研究,为深度神经网络模型训练、气象预报、基因测序等提供强大计算支持。发挥中国科学院云计算产业技术创新与育成中心、中国电信广州云计算数据中心、深圳大学城云计算公共服务平台等大型云计算服务平台作用,强化算法和技术研究,为高校、企业等开展研发创新活动提供数据存储、算法服务和整体解决方案。鼓励中山大学、华南理工大学、广东工业大学、广东省智能机器人研究院等高校院所建设面向深度学习的人工智能公共计算平台,强化对人工智能基础理论、算法及大数据处理等方面的研究,搭建满足重点场景的计算集群。

(三)推进开源软硬件基础平台建设。整合全球人工智能创新资源,布局建设一批大数据人工智能开源软件基础平台、人工智能云服务平台、新型多元智能传感器件与集成平台和基于人工智能硬件的新产品设计平台、基于人工智能的工业云算法平台。支持面向云端训练和终端执行的开发框架、算法库、工具集等研发,支持开源开发平台、开放技术网络和开源社区建设,促进人工智能软件、硬件和智能云之间协同共融。支持无人机、智能机器人、智能家居等行业龙头企业创建开源开放服务平台,集聚中小企业和开发者,促进高新技术研发与科技成果转化应用。鼓励高校、科研院所及行业龙头骨干企业构建基于开源开放技术的软硬件、数据和应用协同的新型产业生态。
(四)推进产学研协同创新平台建设。鼓励高校院所联合行业龙头企业,采用产学研合作模式创建一批国家级或省级人工智能重点实验室、新型研发机构、工程(技术)研究开发中心、企业技术中心等公共技术创新平台,促进人工智能前沿核心技术和应用技术开发研究。面向全球精准引进一批人工智能领域世界一流大学科研中心、实验室等国际高端研发机构,建设一批人工智能国际科技合作基地、联合研究中心等平台载体,积极承担一批国际人工智能重大项目,抢占产业技术创新制高点。鼓励人工智能行业龙头企业、领军企业和新型研发机构牵头,围绕产业技术创新需求,与产业链上下游企业、国内相关领域优势高校、科研机构等按市场规则联合组建广东人工智能产业技术创新联盟。推动联盟各成员单位资源共享、优势互补,促进创新要素集聚,开展人工智能技术研发、科技成果转化和行业标准制定等工作,形成核心技术和自主知识产权。
(五)推进行业公共服务平台建设。围绕人工智能产业发展需求,培育和引进一批检验评测、人员培训、知识产权等方面的专业服务机构,加快建设一批技术转移中心、检验检测中心、知识产权服务中心等人工智能专业技术服务平台。面向重点产品研发和重点行业应用需求,加快推进高质量人工智能海量训练资源库、标准测试数据集和云服务平台建设,增加基础语音、视频图像、文本对话、机器音频等公共训练数据量。在若干领域建设高水平人工智能智库,为政府战略决策和行业发展提供强大智力支持。加强公共安全和服务机构建设,重点开展视频检索、图像及语音识别等跨媒体感知融合技术研究及应用,在社会治安、舆情监控、应急处置等领域实现标准数据集输出和人工智能泛化应用推广。
(六)加快人工智能多领域多场景示范应用。
1.智能机器人。推动人工智能、互联网、物联网等技术在机器人领域的深入应用,提升机器人产品智能化水平。大力发展智能服务机器人,以智能感知、模式识别、智能分析和智能决策为重点,推进教育娱乐、医疗康复、养老陪护等特定应用场景的智能服务机器人研发及产业化。推进工业机器人智能化升级,以机器视觉、自主决策为突破方向,重点开发搬运、检测、装配、喷涂、打磨、焊接、码垛等领域的智能工业机器人,实现高危险、高洁净度等特定生产场景的快速响应,全面提升工业机器人控制、传感、协作和决策性能。选择装备制造、电子信息、包装印刷等广东优势产业领域,推动智能工业机器人应用示范。
2.智能终端产品。加快智能终端核心技术和产品研发,推动物联网、大数据、云计算、北斗导航等新兴技术在智能终端的应用,发展智能手机、智能翻译机、车载智能终端等产品和设备。鼓励智能终端技术和产品与手机游戏、视频应用、位置服务、社交网络等领域深度融合,创新商业模式。进一步推进深圳、珠海、佛山、惠州、东莞、中山等地的北斗卫星应用产业基地建设,开发交通、家居、城市管理等领域的北斗智能终端产品,加强北斗卫星技术在各大领域的应用。
3.智能可穿戴设备。重点突破轻量级操作系统、低功耗高性能芯片、柔性显示、高密度储能、快速无线充电、虚拟现实和增强现实等领域的关键技术,提升可穿戴设备的低功耗设计和研发水平,加快技术成果在智能手表、智能手环、智能耳机、智能(AR/VR)眼镜、智能服装等智能可穿戴设备中的应用。鼓励企业面向健康、医疗、体育、人身安全、工业等领域,积极研发特种用途的可穿戴产品,促进智能可穿戴设备创新,大力丰富应用服务,提升用户体验。
4.智能无人驾驶运载设备。大力发展消费类和商用类无人机、商用类无人船、军民两用类无人艇,力争攻克发动机控制系统、数据链通信及导航系统等关键技术,加快微型无人机、智能无人机等产品开发和产业化。加快推动环境感知、通信、自主控制、新材料、自动靠离泊等核心技术的研发应用,加强海洋、安防、环保、农业、航运、军用等领域无人机(船、艇)产品研发和产业化。着力发展无人驾驶汽车,重点培育和发展智能网联汽车,建立智能网联汽车智能化平台。
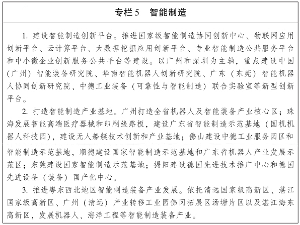
5.智能制造。推动智能感知、模式识别、智能控制、行为分析与事件识别等智能技术在智能装备领域的应用,提高数控机床、工业智能机器人、智能传感与控制、智能检测与装配等智能装备的实用性、安全性。建设智能生产线、智能工厂、无人工厂,形成智能柔性生产方式,实现自动化和高效率的智能生产。应用大数据、深度学习等技术,提升智能制造在研发设计、生产运营、远程运维服务、供应链管理等方面的水平,形成动态优化的管理流程。

6.智慧政府。采用人工智能、知识管理、移动互联网等技术,打造智能办公系统。建设统一电子政务网络平台和信息资源库,开发适用于政府服务与决策的人工智能服务平台。推动自然语言处理、服务机器人在政府热线、门户网站、服务窗口的应用,提升政府公共服务效能。依托生物特征识别、视频理解、跨媒体融合等技术创新,发展人证合一、视频监控、图像搜索等典型应用,促进视频图像身份识别系统开发应用。采用智能感知、智能识别、智能跟踪技术,开发智能监管系统。推动人工智能技术在政策评估、风险预警、应急处置等环节中的应用,支撑政府科学化决策。
7.智能物流。开展智能化装卸搬运、分拣包装、加工配送等智能物流装备研发和推广应用,加强深度感知智能仓储系统、末端物流配送体系、智慧化物流分拨调配系统和物流信息服务平台建设,推动物品运输、仓储、配送、包装、装卸等环节实现自动化运转和高效率管理。鼓励支持有条件的地市申报国家现代物流创新发展城市试点,引导行业龙头企业申报国家智慧物流配送示范企业,引领带动物流业智能化发展。加快推动智能物流园区建设。
8.智能教育。利用智能技术加快推动形成人才培养新模式,推动智能交互学习、数字文化展演等在教育领域的应用,提高教育文化服务体验感。积极推进VR/AR/MR技术在教育领域的应用,加强人工智能教育产品开发和公共信息资源深度利用。开发立体综合教学场、基于大数据的智能在线学习教育平台、基于VR/AR/MR技术的技工培训教育平台,形成智慧教育支持服务新体系和智慧教育新模式。
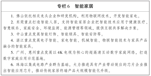
9.智能家居。推动人工智能技术与传统家电结合,实现传统家电智能化。打造智能家居行业标准化体系,实现云端接口标准化。创新智能家居服务模式,围绕家庭安全、健康医疗、智慧娱乐、环境监测、能源管理等领域,实现智能产品的互联互通,重点打造智能家电、智能照明、4K电视和智能家具等产品。推动智能安防、智能家居、智能社区有机融合,提升家居产品的个性化、智能化服务能力,构建智能家居生态体系。

10.智能医疗。利用人工智能核心技术,推动人工智能治疗新模式创新,建立快速精准的智能医疗体系。支持中山大学、南方医科大学的附属医院以及广东省人民医院等高水平三甲医院加快建立和完善人工智能辅助诊疗中心,推行智能语义电子病历系统,推动医疗设备与智能技术相融合,重点开发数字化医疗影像设备、分析系统、诊断系统、健康检测系统等智能医疗设备。探索智慧医院建设,研发智能诊疗、智能多学科会诊等。建设广东健康医疗业务专网、全民健康信息综合管理平台和省级全民健康大数据中心。

11.智能交通。利用大数据、云计算、车路协同、安全管控等技术,开展综合交通运输大数据动态采集与检测处理、管理应用与标准规范体系、信息处理与交换共享等技术研发,打造互联互通交通信息系统和公共数据共享平台,整合城市公共数据、交通管理数据、运营商数据和互联网数据等,实现智能化交通疏导和综合运行协调指挥,提高城市智能交通管控水平。推动智能化轨道交通产业发展,推广建设城市交通大脑,形成城市智能化交通体系。重点发展交通基础设施智能化设计、智能制造等领域,提升交通基础设施建管养智能化水平。开展基于无线通信和互联网等技术的车车、车路实时信息交互,探索实现车辆主动安全控制、公路交通协同管理、运输资源高效整合、运输组织无缝衔接,加快推动智慧公路试点省份建设。
12.智能金融。建设集金融数据中心、管控中心和服务平台等为一体的智能金融综合管理平台,通过大数据、算力、算法的结合,搭建反欺诈、信用风险等模型,构建金融风险监测、预警和应急处置网络系统。提升基于自然语言处理能力和语音识别的金融服务能力,拓宽金融服务领域,实现金融服务的智能化、个性化、定制化。
13.智能安防。加强安全测试、威胁预警、攻击检测、应急处置等有关人工智能安全技术攻关,突破视频解析、人脸识别、视频结构化等关键共性技术瓶颈,推动人工智能安防技术的深度应用,培育壮大人工智能安全技术产业。建立人工智能安全测评技术平台,开展人工智能安全性测试技术和方法研究,逐步建立动态的人工智能研发应用评价机制。大力研究面向社会治安、工业监控以及自然灾害等多种场景智能安防解决方案应用,支持有条件社区开展人工智能公共安防区域示范,加快构建公共安全智能化监测预警与控制体系,重点推进新一代立体化安防系统建设和应用示范。
14.智慧农业。重点在现代农业产业园中大力推进“互联网+”智慧农业,应用物联网、云计算、大数据、移动互联等现代信息技术,推动农业全产业链改造升级。支持华南农业大学、仲恺农业工程学院、广东省现代农业装备研究所等高校院所研发应用智慧农业关键技术与装备。研制适合广东农情的传感器、采集器和控制器,推动传统设施装备的智能化改造,提高大田种植、品种区域试验与种子生产、设施农业、畜禽、水产养殖设施和装备的智能化水平。突破农业“大数据+知识图谱”关键技术,建立一批单品大数据全产业链应用模式,建立基于知识图谱、自然语言语义识别、机器学习的农技农艺和灾害防控与应急处理服务体系,有效支撑乡村振兴战略实施。
15.军民融合。支持高校、企业、科研院所与军工单位建立常态化沟通协调机制,合作研发军民共享共用技术。推动无人船艇、智能无人设备视觉系统、单兵与无人控制系统等各类前端智能系统在国防创新领域的应用。推动智能机器人、无人船艇、无人机、履带式轻小型无人平台等智能军用无人设备向民用领域转化应用。制订军民人工智能技术通用标准体系,打造军民融合智能技术、军民融合智能产品等科技创新公共服务平台,探索建设人工智能领域军民融合示范园区。
五、推动人工智能产业集约集聚发展
(一)促进人工智能产业园区蓬勃发展。选择人工智能产业发展基础较好、比较优势明显的地市,培育建设一批人工智能产业园区。广州重点建设南沙国际人工智能价值创新园、黄埔智能装备价值创新园、番禺智能网联新能源汽车价值创新园。深圳重点建设龙华人工智能产业核心区、深圳湾科技生态园。珠海重点建设无人船科技港及海上测试场、珠海智慧产业园、国机机器人科技园。东莞重点建设松山湖高新区、滨海湾新区、京东都市人工智能产业新城。佛山重点建设禅南顺创新集聚区。汕尾重点建设汕尾高新区。肇庆重点建设肇庆高新区、肇庆新区。

(二)加快打造人工智能小镇。依托国家特色小镇、千企千镇工程、珠三角国家自主创新示范区和广深科技创新走廊建设的重要契机,鼓励各地市结合本地基础和优势,加快人工智能产业应用布局,打造一批人工智能小镇。在智能机器人、智能可穿戴设备、无人机等领域组织实施一批人工智能项目,集聚一批创新型企业和高端创新创业人才,形成良好的人工智能产业生态系统,建设宜居宜业的人工智能产业高地。

(三)推动人工智能企业“专精特新”发展。在语音识别、图像识别、智能机器人、虚拟现实等新兴领域加快打造一批人工智能全球领军企业和品牌。实施高新技术企业树标提质行动,对企业技术创新、增资扩产给予扶持,重点引导人工智能中小企业创新发展。针对列入广东成长性百强的人工智能高新技术企业,开展独角兽企业培育计划,引导创投等各类社会资本加大投资力度,鼓励各类科技计划倾斜性支持高新技术企业开展核心关键技术攻关,推动企业快速成长为独角兽企业。支持有条件的地市建立重点扶持企业清单,制定培育扶持人工智能优势企业评价标准,“一企一策”给予扶持。鼓励支持创新型企业在新三板、创业板、中小板、主板等多层次资本市场挂牌上市,并按相关政策给予优先扶持。鼓励和支持企业通过兼并、收购、参股等多种形式跨区域、跨行业、跨所有制开展全球并购,对兼并重组等行政审批事项开通绿色通道服务。
(四)孵化人工智能创新创业企业。引导各地市高新园区、科技企业孵化器和众创空间等创新创业载体抢抓发展机遇,将人工智能作为优先引进和支持的领域,推进人工智能科技成果转移转化,孵化培育和发展人工智能创业企业。支持有条件的地市搭建人工智能领域新型创业服务机构,提供研发设计、检验测评、系统安全等专业化服务,形成集聚各类资源的良好创业生态。鼓励并支持有条件的人工智能相关企业建设人工智能领域专业化众创空间,构建开源开放平台,孵化一批人工智能创业企业。
(五)引进具有创新活力的龙头企业。瞄准世界500强、大型跨国企业和行业领军企业,积极开展靶向招商、以商招商和补链招商。支持全球人工智能龙头企业在广东设立人工智能创新机构,推动企业在广东建立区域总部、创新中心、孵化基地和“双创”平台。支持有条件的地市编制全球人工智能产业重点招商项目库,靶向选取招商对象,策划引进一批高端人工智能产业项目和龙头企业。坚持省市联合、部门联动,协同推进重点项目签约落地。
六、营造良好的人工智能多元创新生态
(一)加强与先进国家和地区的合作发展。推动广东与先进国家和地区开展科技合作,促进人工智能产业和应用协同发展。吸引国外人工智能领先企业、高校在广东建立区域总部或功能性机构。支持广东人工智能龙头企业加快全球布局,对外开展兼并收购、股权投资等活动,加强与海外高水平大学、科研机构合作,设立一批海外研发机构、孵化器、技术转移中心,利用海外创新资源为广东人工智能创新发展服务。支持举办人工智能国际科技合作交流活动,优化申办会议流程,加快办理会议审批、境外人员来华邀请确认批准等各项手续。
(二)推动粤港澳大湾区共创共赢。积极引导粤港澳三地人工智能领域的优势科研力量围绕高级机器学习、量子智能计算等关键核心领域加强研究合作,推进基础理论联合创新。瞄准人工智能产业链的关键共性技术环节,依托国家、粤港澳三地的重大科技项目以及粤港联合创新资助计划,整合创新力量,组织实施人工智能重大技术、产业化项目。鼓励人工智能领域相关的国际合作团队、粤港澳合作团队、重点实验室或研发中心、具有领军人才的团队联合行业龙头企业,开展科技人文交流、联合实验室共建、科技园区合作、技术转移等合作行动,积极构建科技创新共同体。
(三)促进省际创新要素协同联动。充分利用省部院产学研合作机制,支持广东各创新主体与各省市的优势高校、科研院所围绕人工智能重点领域,共建研发机构、协同创新中心等平台载体,突破一批关键核心技术,推动一批重大科技成果到广东落地转化。加大扶持力度,吸引国内优势企业在广东布局人工智能生产力,鼓励省内人工智能企业与百度、阿里等国内人工智能领先企业开展技术攻关、产品开发等合作,提升整体创新能力。
(四)提升基础配套服务能力。大力推进人工智能信息基础设施建设,形成适应智能经济、智能社会的基础设施体系。加快智能化网络基础设施建设,重点推进第五代移动通信网、北斗通信、物联网、工业互联网、车联网等网络设施建设,建设天地一体化信息网络。统筹建设产业发展、技术研发、公共服务等领域大数据基础设施,整合社会各类数据平台和数据中心资源,为人工智能研发和广泛应用提供海量数据支撑。建设高效能计算基础设施,完善国家超级计算广州中心、国家超级计算深圳中心、中科院云计算中心等基础设施,提升对外服务能力,构建高性能计算应用生态环境。
(五)加快数据资源开放共享。完善数据资源开放共享政策,建立数据资源开放共享机制,打破信息孤岛。引导公共服务机构开放数据,搭建综合性基础数据资源库和共享服务平台,推进公共服务数据资源统一汇聚和集中向社会开放。推动政务数据率先开放,聚焦教育、交通、环境、医疗、商业等重点领域,在广州、深圳等市开展改革试点,推进其他地市政务数据的有序开放。引导人工智能行业龙头企业或行业协会,建设各类行业数据平台、知识图谱开放共享平台等。建立数据共享交换监管制度,强化数据安全与隐私保护,在数据安全的前提下实现数据共享交换。
(六)加大科技金融支持力度。充分发挥财政资金的杠杆引导作用,引导天使投资、创业投资等社会资本加大对人工智能领域的投资力度。拓宽人工智能企业的融资渠道,优化股权融资、债券融资、科技贷款、科技保险、科技租赁等融资方式,构建多层次、多样化的融资体系。创新金融产品和服务,支持银行、证券、保险等机构开发更多支持人工智能的金融产品和服务,促进人工智能发展。
(七)构建标准规范和知识产权体系。建立健全广东人工智能行业标准体系,重点制定智能软硬件、海量训练资源库、智能可穿戴设备等领域的人工智能技术标准,推动技术标准的互联互通。加强人工智能数据标准体系研究,加快建立医疗等重点领域的数据标准和统计标准,推进数据采集、管理、共享、交易等标准规范的制定和实施,提升数据规模,优化数据质量,促进数据资源的汇聚应用。引导龙头企业参与或主导制定国际标准、国家标准、行业标准,鼓励企业采用先进标准,积极参与有影响力的国际组织并开展相关活动,推动人工智能产品和服务在国内外示范应用。强化人工智能领域的知识产权创造、保护和运用,支持人工智能企业加强重点技术和应用领域核心专利培育,力争形成一批高质量的核心专利;支持人工智能企业建立知识产权联盟,培育和发展人工智能知识产权密集型产业,发挥知识产权优势助推形成新一代人工智能产业链。在图像识别、自动驾驶、智能机器人、智能家居、物联网等重点领域建立知识产权服务平台,推动人工智能技术专利协同运用,提升知识产权服务附加值。
(八)健全法规和安全监管体系。加强人工智能法治保障、隐私和产权保护、信息安全以及伦理道德研究,建立伦理与风险审查机制,探索建立保障人工智能健康发展的地方法规和伦理道德框架,规范人工智能安全可控发展。开展与人工智能应用相关法律问题研究,重点围绕智能机器人、自主无人系统、智能医疗等应用基础较好的领域,加快制定相关安全管理法规。加强人工智能对安全和保密领域影响的研究和动态监测评估,完善安全防护体系,构建人工智能安全监测预警机制。建立公开透明的人工智能监管体系,加强对人工智能产品开发、成果应用等全流程监管,推动人工智能行业和企业自律。积极参与人工智能全球治理,深化人工智能伦理规范、国际规则等国际合作,共同应对全球性挑战。
七、保障措施
(一)加强组织领导。加强省市联动和沟通交流,建立由相关部门共同参与的广东人工智能协同推进机制,统筹推进人工智能创新发展的各项工作,协调解决人工智能创新发展中的重大问题。推进人工智能智库建设,支持智库开展人工智能前瞻性、战略性重大问题研究,对人工智能创新发展重大决策提供咨询评估。
(二)加强政策支持。加大财政投入力度,组织实施一批人工智能重大科技专项,加强与国家“1+N”人工智能项目群的衔接,聚焦基础理论和关键共性技术的前瞻布局,推动关键领域的技术攻关和标准研制。加大人工智能重大项目在项目核准、用地保障、电力保障、经费保障等方面的支持力度,加快推进重大项目的落地实施。发挥基础设施建设基金、产业发展基金、创新创业基金等政策性基金的引导作用,支持人工智能领域企业和项目,支持各地市制定符合区域特色的人工智能专项扶持政策。积极承办全球人工智能行业竞赛、高峰论坛和国际会议,利用广交会、高交会等大型活动和各类媒体,宣传推介广东人工智能产业投资环境和政策措施。开展人工智能科普活动,及时做好舆论引导,应对人工智能发展可能带来的社会、伦理和法律等挑战。
(三)集聚高端人才。制定人工智能专项引才计划,大力引进人工智能基础理论、关键技术等领域的高端紧缺人才和高水平创新团队。依托“珠江人才计划”“广东特支计划”“扬帆计划”等重大人才工程以及相关重大人才平台,加快引进人工智能领域的青年创新型人才。建立全球人工智能高端人才数据库,借助知名猎头公司、人力资源机构等,精准引进人才。鼓励人工智能企业通过长短期聘用、项目合作、技术咨询等柔性引才方式,灵活引进高端人才。针对人工智能领域高端紧缺人才,开辟人才绿色通道,在人才落户、子女教育等方面给予倾斜支持。依托重大科技专项、博士后科研流动站、博士后科研工作站、博士后创新实践基地、博士工作站等重大人才平台和基地,在人工智能重点发展领域培育一批具有发展潜力的人工智能青年领军人才与科学家。推动企业加强人才自主培养,形成一批掌握人工智能应用的复合型人才和团队。支持中山大学、华南理工大学等省内高校设立人工智能学院或研究院,引导龙头企业、科研院所等参与高校的人工智能学科建设,增强人工智能基础理论与前沿技术领域研究力量,推进人工智能与医学、农学等学科的交叉融合。
(四)优化空间布局。紧紧抓住广深科技创新走廊、珠三角国家自主创新示范区、粤港澳大湾区建设契机,大力引进全球人工智能科技创新高端资源,以人工智能产业创新发展为主线,以前沿科技攻关、重大创新平台载体建设、产业融合应用示范为支撑,加强人工智能产业空间统筹布局,形成以广州、深圳、珠海为核心,以东莞、佛山、惠州为重点区域,以其他地市特色发展为重要节点的区域发展格局,着力打造一批创新型产业集群,构建特色突出、产业互补、区域协同、共创共享的人工智能发展新业态。
(五)加强试点建设。选择人工智能产业基础较好、发展潜力较大的地区,组织开展人工智能创新试验和应用试点,推动人工智能成果转化、重大产品集成创新和示范应用。支持有条件的高新区、特色小镇实施一批人工智能特色示范项目。通过试点先行、示范引领,总结推广可复制的好经验和好做法,推进人工智能健康有序发展。